LightLink is Now Open Source: Introducing the Updated Architecture

LightLink's latest protocol upgrade, now open source under the MIT license, addresses the significant hurdles of increasing throughput and decreasing gas fees faced by L1 networks. This upgrade demonstrates our commitment to enhancing transparency and contributing to the Web3 ecosystem.
Two of the most significant hurdles for any Layer 1 network are how to increase the throughput and decrease the gas fees. Where most current L2 solutions focus on:
- Minimizing data posted to Layer 1 to cut costs.
- Adopting optimal storage solutions for efficient, economical transaction verification.
- Maintaining a reliable and secure architecture.
The latest LightLink protocol upgrade improves upon all three of these areas and is now open source under the MIT license. This demonstrates our commitment to enhancing transparency and contributing to the Web3 ecosystem.
We invite everyone to inspect, fork, or contribute to the project via GitHub.
LightLink’s New Architecture Overview
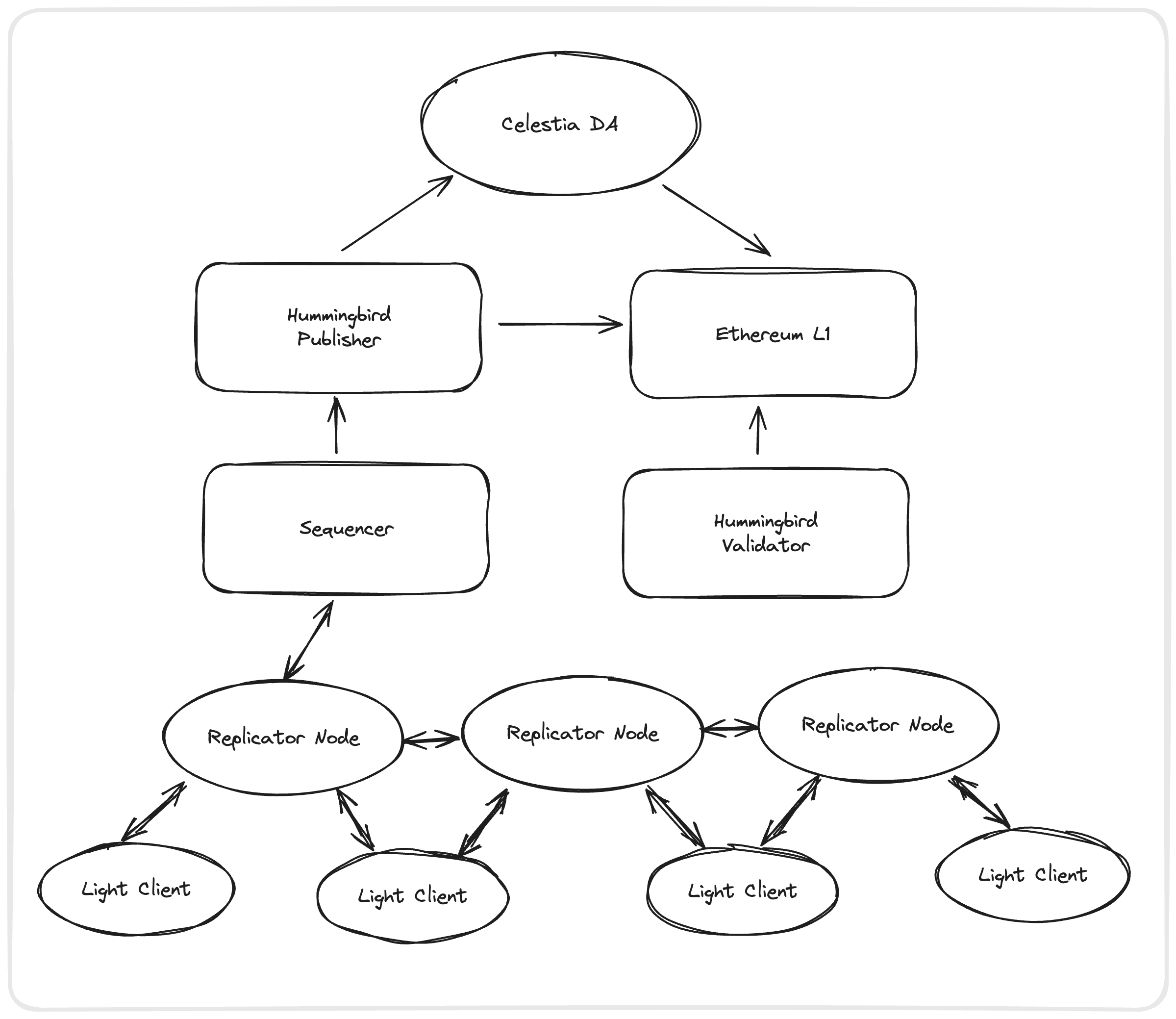
The new protocol upgrades span both Layer 1 and 2, and play a crucial role within the LightLink ecosystem.
Layer 1 (Ethereum Settlement Layer)
- Canonical State Chain (CSC) and Data Availability (DA) with Header Processing: CSC with rollback capabilities and DA processing on Ethereum, managed by hummingbird-contracts, mark significant advancements. These features enhance the protocol's core.
- Hummingbird Contracts: Hummingbird Smart Contracts facilitate rollbacks, data availability, and interaction with Ethereum. They enable data verification, challenge initiation, and defense against challenges.
- Data Handling Innovations: Data Loading, Availability, and Checking improvements ensure Layer 2 blocks are securely available to Layer 1 for fault proving. Pending updates to the prime hashing algorithm will add more challenges, enhancing the protocol.
Layer 2 (Execution and Data Availability Layer)
- Custom Client and Replicator Nodes: Inspired by Ethereum's Geth, the custom client and the use of replicator nodes highlight LightLink's secure and modular data availability. This layer facilitates user transactions and queries.
- Transaction Ordering and Block Consolidation: The sequencer organizes transactions, and the Hummingbird Module consolidates these into bundles for new Layer 1 roll-up block headers, demonstrating seamless integration of Layer 2 operations with Layer 1, enabled by Celestia's data availability solutions.

The architecture diagram above illustrates the comprehensive data flow within the protocol.
The Hummingbird Module Upgrade
The most recent architectural Hummingbird upgrade ensures the scalability and security of blockchain transactions by facilitating the consolidation of Layer 2 roll-ups onto Ethereum's Layer 1, utilizing smart contracts for data integrity and availability.
The components comprise the Hummingbird Client, which can run multiple roles such as a rollups publisher, or as a validator. Hummingbird also includes several smart contracts on both Layer 1 and Layer 2. These contracts are responsible for important tasks such as passing messages between layers one and two, updating the Canonical State Chain on Layer 1, and proving the integrity of the Canonical State Chain.
The protocol only requires at least one honest validator to confirm the sequencer and publisher are behaving honestly. A single validator has the capability to prove:
- The data in each roll-up block was made available and is consistent with Layer 2.
- Each roll-up block header is valid according to the parameters.
A single validator will also have the capability to prove the following features, which are currently under development and will be deployed through contract upgrades in a future version:
- State execution was performed correctly.
- Challenges to prove data inconsistencies between CSC and L2.
- That no valid transactions have been censored.
The Hummingbird design allows LightLink to scale Ethereum efficiently and transparently while maintaining security. This is achieved by providing provable data availability and correctness via Celestia's Blobstream data availability oracle on Layer 1 and provable state execution via our on-chain MIPS EVM.
Advantages of the Improved LightLink Architecture
Hummingbird is a bold step in the right direction. LightLink is one of the first L2s to really leverage Celestia as a DA and, in doing so, has a first-mover advantage in the space.
The introduction of Hummingbird is a significant upgrade over other L2 solutions because it brings multiple benefits:
- Guaranteed Transaction Data Availability: Users can reliably verify transactions, as the Hummingbird client ensures data availability.
- Resilience: In the event of a Sequencer or network outage, the ability for users to withdraw their assets with Hummingbird on L1 is a feature that is currently in progress and will be available in a future upgrade.
- Cost Efficiency: Hummingbird brings the costs of storing data drastically down.
Please note Hummingbird is currently under active development and has been deployed on our Pegasus test network. Once testing is complete, we plan to begin rolling it out on the Phoenix mainnet in the near future.
A Robust Future for LightLink
With Hummingbird's deployment on its Testnet, LightLink is set to achieve unparalleled reliability, ensuring no data is ever lost or compromised while also drastically reducing gas fees across the board. This marks a significant milestone in the evolution of blockchain architecture, positioning LightLink at the forefront of the industry's future.
Check out our docs for more detailed information on Hummingbird and inspect our source code on GitHub.
We encourage you to share any thoughts or feedback in the developers' channel on our Discord.







